
体坛周报全媒体原创

8月22日,中国足协官方公布对云南玉昆外援布尔克的处罚结果,对其做出停赛3场,罚款1.5万元的处罚。而由于玉昆已经从足协杯出局,停赛处罚将跨赛事到中超中执行。

在8月20日进行的2025中国足协杯半决赛北京国安与云南玉昆的比赛中,第31分钟,布尔克踢倒法比奥,当值主裁判刘威第一时间向布尔克出示红牌,在VAR介入后,刘威维持原判。而由于布尔克的不理智行为,导致玉昆长时间少打一人,最终0比7输掉比赛,无缘足协杯决赛。随后,云南玉昆对布尔克做出10万元罚款的处罚。
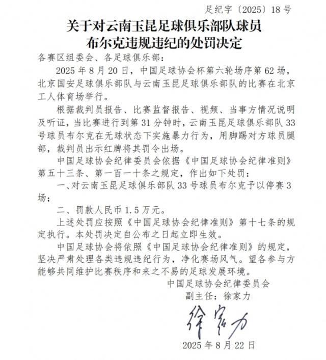
22日,中国足协也对布尔克进行了停赛3场、罚款1.5万元人民币的处罚。公告写道:根据裁判员报告、比赛监督报告、视频、当事方情况说明及听证,当比赛进行到第31分钟时,云南玉昆足球俱乐部队33号球员布尔克在无球状态下实施暴力行为,用脚踢对方球员腿部,裁判员出示红牌将其罚令出场。根据中国足球协会纪律委员会依据《中国足球协会纪律准则》第五十三条、第一百一十条之规定,作出如下处罚:一、对云南玉昆足球俱乐部队33号球员布尔克予以停赛3场;二、罚款人民币 1.5万元。

由于玉昆已经从足协杯出具,因此,停赛处罚将跨赛事到中超联赛中执行。8月23日,中超第22轮比赛,云南玉昆将在主场迎战成都蓉城。这场万众期待的“西南德比”吸引了两地球迷的高度关注,届时比赛现场也将出现爆满的场面。而成都蓉城主场也因为在足协杯半决赛中,球迷的不理智行为被通报批评。因此,玉昆也发布了文明观赛倡议书,表示西南足球如今全面崛起的局面来之不易,本场比赛也是两支球队和两地球迷向全国球迷展示各自竞技水平和地区风貌的舞台。
Copyright 2024 米兰体育·「中国」官方网站- Milan All Rights by 米兰官网